Laderegler Schaltung oder Bauplan gesucht

 
123Help
****
Avatar
Geschlecht: keine Angabe
Alter: 62
Beiträge: 51
Dabei seit: 02 / 2011
Betreff:

Re: Laderegler Schaltung oder Bauplan gesucht

 · 
Gepostet: 24.02.2011 - 19:30 Uhr  ·  #41
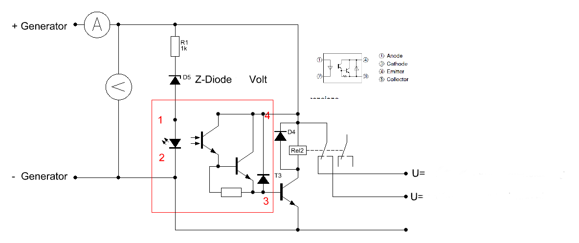
Der Optokoppler soll der Spannungsregler sein.
123Help
****
Avatar
Geschlecht: keine Angabe
Alter: 62
Beiträge: 51
Dabei seit: 02 / 2011
Betreff:

Re: Laderegler Schaltung oder Bauplan gesucht

 · 
Gepostet: 27.02.2011 - 19:34 Uhr  ·  #42
XXLRay
Moderator
Avatar
Geschlecht: keine Angabe
Herkunft: Süd-Niedersachsen
Homepage: xxlray.bplaced.net
Beiträge: 6877
Dabei seit: 11 / 2007
Betreff:

Re: Laderegler Schaltung oder Bauplan gesucht

 · 
Gepostet: 27.02.2011 - 20:01 Uhr  ·  #43
doelle4
Moderator
Avatar
Geschlecht:
Herkunft: Österreich
Alter: 54
Homepage: kopterforum.at
Beiträge: 2371
Dabei seit: 11 / 2006
Betreff:

Re: Laderegler Schaltung oder Bauplan gesucht

 · 
Gepostet: 28.02.2011 - 01:56 Uhr  ·  #44
Hallo, hab dir PM geschickt, leider sind die Erträge zu gering das sich sowas zu heizen lohnt.
Der Heizertrag wird max so hoch sein wie wenn du dich als Person im Glashaus aufhältst (1 Erwachsenere hat zwischen 80-100 Watt Wärme abstrahlung) bzw einer Kerze...
doelle4
Moderator
Avatar
Geschlecht:
Herkunft: Österreich
Alter: 54
Homepage: kopterforum.at
Beiträge: 2371
Dabei seit: 11 / 2006
Betreff:

Re: Laderegler Schaltung oder Bauplan gesucht

 · 
Gepostet: 01.03.2011 - 12:44 Uhr  ·  #45
Gut da du drauf beharrst, eigenlich tuts jeder normale Windladeregler (mit Dumpload).
Für was du 2 Akkus seperat laden willst verstehe ich nicht da es dfür die Akkus besser ist wenn sie kleinere Zyklen haben und paralell verwendet werden, nur ganz leer sollen sie aber nie werden wie bei deiner 1 voll einer leer Lösung......
Akkus einfach Paralell wie du am Threadanfang gemeint hast ...
Den Controller und die Akkus stellst du in dein Glashaus so landet jedes Watt Verlustwärme zielgerichtet und die Akkus sind temeperiert.
Mit dieser Spannung dürfen eh nur wenige Meter Abstand sein, da ists schon egal.
Und wenn die Akkus voll sind geht der Strom in den Dumpload und der strahlt dann die Wärme ab.

Gruß Hans
123Help
****
Avatar
Geschlecht: keine Angabe
Alter: 62
Beiträge: 51
Dabei seit: 02 / 2011
Betreff:

Re: Laderegler Schaltung oder Bauplan gesucht

 · 
Gepostet: 05.03.2011 - 00:52 Uhr  ·  #46
Hallo dolle4, wie kommst du auf die Idee das ich 2 Akkus laden will ?
Ich will EINEN Akku laden und wenn der voll ist geht die Energie direkt
an einen Verbraucher OHNE Akku !!!
Gruß Jürgen
doelle4
Moderator
Avatar
Geschlecht:
Herkunft: Österreich
Alter: 54
Homepage: kopterforum.at
Beiträge: 2371
Dabei seit: 11 / 2006
Betreff:

Re: Laderegler Schaltung oder Bauplan gesucht

 · 
Gepostet: 13.03.2011 - 01:09 Uhr  ·  #47
Mißverständnis....

Für einen Savonius bis 1,5m2 Angriffsfläche tuts da auch eine Diode, bei seltenem Überschuß wird halt die Säure im Akku etwas durchgemischt und er erwärmt sich was Akku mehr guttut als schadet.
Mehr als 3-4 A Ladestrom werden nicht oft anliegen.
Weiß nicht für was man da Elektronik krimskrams braucht.
Kalli
***
Avatar
Geschlecht:
Herkunft: Norwegen
Alter: 67
Homepage: ka-ra.org
Beiträge: 29
Dabei seit: 08 / 2010
Betreff:

Re: Laderegler Schaltung oder Bauplan gesucht

 · 
Gepostet: 23.02.2015 - 10:15 Uhr  ·  #48
hallo Leute,

Habe hier Interesse an einen Schaltplan,bin aber nicht so der Elektroniker um das selber zu bauen,daher meine Frage kann Jemand von euch das Bauen und was würde das Kosten. Hab mal eine Skizze kopiert,das Relais sollte bei 25Volt schalten da ich 2 Microinverter betreiben will 10-30V und 22-60V.
Anhänge an diesem Beitrag
Laderegler Schaltung oder Bauplan gesucht
Dateiname: laderegler2.jpg
Dateigröße: 66.93 KB
Titel:
Heruntergeladen: 3242
doelle4
Moderator
Avatar
Geschlecht:
Herkunft: Österreich
Alter: 54
Homepage: kopterforum.at
Beiträge: 2371
Dabei seit: 11 / 2006
Betreff:

Re: Laderegler Schaltung oder Bauplan gesucht

 · 
Gepostet: 24.02.2015 - 13:27 Uhr  ·  #49
Erklär mal genauer warumm du das möchstest. In der Regel ist es nämlich sinnlos, es gibt aber kleine Ausnahmen die aber auch keine Umschaltung notwendig machen. Diese ist unter Umständen sogar schlecht. Da der eine Inverter dann stromlos wird und der 2.te dann zumindest 5 Sekunden braucht um anzulaufen.
In der zwischenzeit geht der Rotor auf Horrordrehzahlen die der größere dann verspätetet runterwürgen muss und da auch durcheinander kommt.
Ich hab sowas früher selbst gemacht (ohne Umschaltung) da der kleinere Inverter ein nicht besonders gut geeignetes Fabrikat war das ich ergänzen wollte.
Nun hab ich einen und der tuts auch wenns der richtge ist.
Eine ständige Lücke.
Gruß Hans
...
 
Avatar
 
Betreff:

Re: Laderegler Schaltung oder Bauplan gesucht

 · 
Gepostet: 24.02.2015 - 18:03 Uhr  ·  #50
Das ist der Eine Punkt, der Andere ist, das das Ding keine Hysterese hat, sprich im Schaltpunkt schwingen kann, dann noch mechanische Schalter (Relais) mit DC und entsprechendem Kontaktfeuer -> hoher Verschleiß
Kalli
***
Avatar
Geschlecht:
Herkunft: Norwegen
Alter: 67
Homepage: ka-ra.org
Beiträge: 29
Dabei seit: 08 / 2010
Betreff:

Re: Laderegler Schaltung oder Bauplan gesucht

 · 
Gepostet: 24.02.2015 - 18:50 Uhr  ·  #51
hallo,

Ja ich würde gerne 2 Inverter betreiben,da der eine von 10-30V geht.Im Moment ist es so das daß Windrad durch die Sturmsicherung Furling bei 10m/s aus dem Wind dreht,da aber bei 10m/s viel Energie im Wind steckt würde ich gerne einen 2. Inverter von 22-60V betreiben wollen. Gibt es da eine Möglichkeit.
doelle4
Moderator
Avatar
Geschlecht:
Herkunft: Österreich
Alter: 54
Homepage: kopterforum.at
Beiträge: 2371
Dabei seit: 11 / 2006
Betreff:

Re: Laderegler Schaltung oder Bauplan gesucht

 · 
Gepostet: 25.02.2015 - 06:46 Uhr  ·  #52
Zitat
Ja ich würde gerne 2 Inverter betreiben,da der eine von 10-30V geht.Im Moment ist es so das daß Windrad durch die Sturmsicherung Furling bei 10m/s aus dem Wind dreht


Das ändert sich auch nicht wenn du 2 oder3 Inverter mt anderen Spannungsbereichen drann hängst.
Ist ja mechanisch bedingt und nicht Stromlimitiert.
Hebelst du diese Furlingsicherung durch Manipulation aus dann gehtst du das Risiko ein das sich das Windrad bei Sturm zerlegt.
Ist ja eine Schutzfunktion für den Repeller die nicht ohne Grund eingebaut wurde. Sei froh das diese zuverlässig einsetzt und du so lange Nutzen mit deinem Windrad hast.
Gruß Hans
wieso
 
Avatar
 
Betreff:

Re: Laderegler Schaltung oder Bauplan gesucht

 · 
Gepostet: 26.02.2015 - 10:34 Uhr  ·  #53
Hallo Kalli

Ja das mit dem Relais umschalten auf einen anderen Inverter wird gemacht und dies hatte ich eigentlich auch vor ..... , jedoch bin ich mit der nur 22-60V GTI Idee fuer unsere 24 Volt turbine nun recht zufrieden , der 10-30 Volt GTI den ich anfangs hatte war ungeeignet um die Turbine richtig in Fahrt zu bringen also eher gebremst , deshalb habe ich die Idee verworfen , 2 China-Gti s via Relais Umschaltung zu koppeln .... Das Umschalten waere wohl dann eher besser automatisch durch Windgeschwindigkeitsmess Geraet/Relais zb hier http://www.inspeed.com/Wind_Alarm_Switch.asp , als sich an Volt zu orientieren , da wie gesagt der 10-30 V GTI wohl die Turbine eher festhaelt , obwohl Sie mehr bringen koennte

Insgesamt betrachtet ist dies alles ein Gefummel und eher eine traurige Tatsache das wir nicht bessere GTI bzw Ladregler zu ansprechenden Preisen haben



Vielleicht sagst Du Uns die genauren Daten deiner Turbine , und obs nur zur Netzeinspeisung gedacht ist oder Akkus involviert sind ...



Gruss Lars
Kalli
***
Avatar
Geschlecht:
Herkunft: Norwegen
Alter: 67
Homepage: ka-ra.org
Beiträge: 29
Dabei seit: 08 / 2010
Betreff:

Re: Laderegler Schaltung oder Bauplan gesucht

 · 
Gepostet: 26.02.2015 - 14:34 Uhr  ·  #54
hallo Lars,

Diesen Gene habe ich mit einem 2 Meter Ø 3 Flügler direkt angetrieben mit Furling Sturmsicherung Eigenbau.Das er nicht so richtig auf Touren kommt habe ich auch schon festgestellt,hängt meistens bei 10V rum und wird der Wind kräftiger geht's über 30V und er schaltet ab und leuchtet Rot. Werde mal mal den anderen ausprobieren 20-60V.Das Windrad soll nur Netzeinspeisen!
wieso
 
Avatar
 
Betreff:

Re: Laderegler Schaltung oder Bauplan gesucht

 · 
Gepostet: 26.02.2015 - 14:59 Uhr  ·  #55
Ja , der 22-60 V war bei mir auch zufriedenstellender ! auf dem Windynation forum gibts Leute die 2 Gtis via relays schalten , aber wie gesagt irgendwie nicht das gelbe vom Ei
doelle4
Moderator
Avatar
Geschlecht:
Herkunft: Österreich
Alter: 54
Homepage: kopterforum.at
Beiträge: 2371
Dabei seit: 11 / 2006
Betreff:

Re: Laderegler Schaltung oder Bauplan gesucht

 · 
Gepostet: 26.02.2015 - 16:31 Uhr  ·  #56
Der 10-30 Volt ist auch gut geeignet, bloss nur für 12 Volt Anlagen. Bei 24 Volt Anlagen belastet er schon viel zu früh die meisten Windräder zu stark.
Zitat
und wird der Wind kräftiger geht's über 30V und er schaltet ab und leuchtet Rot.

Da ist der Inverter offensichtlich zu klein dimensioniert, ein stärkeres 22-60 Volt Modell kaufen.
Kannst den 22-60 Volt Inverter auch paralell zum anderen betreiben wenn du willst OHNE Umschaltung.
Der limitiert dann die Spannung bei ca 25-28 Volt.
Würd aber dann den kleineren mal vom Netz nehmen und messen ob nicht der alleinige 22-60 Volt Betrieb mehr Strom bringt.
In der Regel schneidet das Windrad dann Leistungsmäßig besser ab und den "kleineren" würd ich dann ganz weglassen
Gruß Hans
Kalli
***
Avatar
Geschlecht:
Herkunft: Norwegen
Alter: 67
Homepage: ka-ra.org
Beiträge: 29
Dabei seit: 08 / 2010
Betreff:

Re: Laderegler Schaltung oder Bauplan gesucht

 · 
Gepostet: 26.02.2015 - 18:06 Uhr  ·  #57
Wenn ich den Inverter Abschaltet geht die Spannung fast bis 40V bei 7-10 m/s Windböen.....
doelle4
Moderator
Avatar
Geschlecht:
Herkunft: Österreich
Alter: 54
Homepage: kopterforum.at
Beiträge: 2371
Dabei seit: 11 / 2006
Betreff:

Re: Laderegler Schaltung oder Bauplan gesucht

 · 
Gepostet: 26.02.2015 - 19:08 Uhr  ·  #58
Verstehe den Zusammenhang mit aktuell besprochenen nicht. Lastfrei darf eine WKA ja nicht laufen.
Wenns auf meinen letzten Beitrag bezogen war dann lies den nochmal.
Es war die Rede davon wenn 2 Interter paralell laufen da du einen wegschalten kannst und dem 2. im höheren Spannungsbereich arbeiten lässt.
Gruß Hans
Kalli
***
Avatar
Geschlecht:
Herkunft: Norwegen
Alter: 67
Homepage: ka-ra.org
Beiträge: 29
Dabei seit: 08 / 2010
Betreff:

Re: Laderegler Schaltung oder Bauplan gesucht

 · 
Gepostet: 28.02.2015 - 16:40 Uhr  ·  #59
hallo Hans,

Habe es verstanden,diesen Windinverter werde ich mir bestellen.Der ist auch mit Dumpload und zählt die KW.
Gewählte Zitate für Mehrfachzitierung:   0