Steuerung 15 KW Anlage

 
gernoten
**
Avatar
Geschlecht: keine Angabe
Beiträge: 23
Dabei seit: 02 / 2013
Betreff:

Steuerung 15 KW Anlage

 · 
Gepostet: 03.02.2014 - 12:23 Uhr  ·  #1
Ich habe mir eine 15 KW Anlage aus China gekauft und im Nov. 2013 in Betrieb genommen. Leider stellten sich erst im Betrieb die technischen Probleme heraus.
An dem Gleichrichterausgang vom Controller sind 3 Wechselrichter der Firma
SMA WB 6000A (inges. 18 KW max.)angeschlossen. SMA hat die Produktion für
Wechselrichter im Windenergie-Bereich seit Juli 2013 eingestellt.
Ich habe über die Kennlinen-Eingabe auf die WR die Anlage soweit optimiert,
dass die Ergebnisse im unteren Leistungs-Bereich zufriedenstellend sind.
Im Bereich ab 390 V DC ist die Drehzahl bei ca. 200 rpm (6-7 Bft). Bei 420 V DC 240 rpm.
Bei 420 V dreht sich die der Kopf der Anlage um ca. 20 Grad aus dem Wind.
Bei weiter höheren Spannungswerten bis 45 Grad. Nimmt der Wind ab und die
Spannung fällt unter 420 V, so dreht sich die Anlage wieder voll in den
Wind. Leider entsteht ab 180 rpm ein sehr lauter heulender Ton, der hier im Haus stark wahrnehmbar ist.
Die Spannungsgrenze läßt sich nicht regeln. Ich habe vom Hersteller trotz
mehrmaliger Anfragen keine Antwort bekommen. Auch liefert man mir nicht die dazugehörige Software.
Die Steuerungsbauteile sind von Delta Electronics. (Interface: Modell
BOP-B05S100, Relais-Steuerrung DVP06AD-S, DVP-14SS, Motorsteuerung
VFD007E21A) Es fehlte auch die Notbremsung bei Leerlauf. Nur bei
Stromausfall des Controllers wird die Bremse über 3 Bremswiderstände und
elekt. Schaltrelais, dass mit einem Akku versorgt wird, ausgelöst. Ich habe einen Spannungswächter von ABB, der regelbar ist, eingebaut. Die Schaltgrenze ist bei 510 V DC eingestellt, der dann die Stromversorgung vom Controller unterbricht, so dass die Bremse ausgelöst wird. Funktioniert zuverlässig.
Das Hauptproblem sind Windgeschwindigkeiten über 16m/s. Ab da dreht sich die Anlage autom. um 90 Grad aus dem Wind. Der Rotor kommt fast zum Stillstand und die Wechselrichter schalten sich nach 120 sec. ab. Läßt der Wind etwas nach dreht sie sich voll in den Wind und der Rotor erreicht innerhalb von 15 sec. die 510 V DV, so dass die Bremse ausgelöst wird.
Die Wechselrichter brauchen aber ca. 90 sec. um sich einzuschalten.
Der Rotor dreht trotz angezogener Bremse weiter hoch und kommt in den
kritischen Überspannungsbereich der Wechselrichter, die dann Alarm blinken.
Diesen Fall hatte ich letzte Woche. Ich konnte noch rechtzeitig die
Wechselrichter abschalten den Controller mit Spannung versorgen und per
Handsteuerung die Anlage aus dem Wind bringen.
Ich habe jetzt zwischen Controller und WR ein Leistungs-Schütz eingebaut, dass über den Spannungswächter geschaltet wird.
Sollte bei plötzlich aufkommemden Sturm (über 16 m/s) die Anlage um 90 Grad aus dem Wind gedreht werden und sich dann wieder unbelastet zurück drehen und trotz ausgelöster Breme weiterdreht, so schaltet sich über ein Thermoelement am Bremswiderstand der Ventilator (Kühlung der Bremswiderstände) ein und es werden gleichzeitig hier im Haus 8 Feuermelder ausgelöst. Ist von mir jetzt installiert worden und hat den Test bestanden. So läßt sich die Anlage über die manuelle Steuerung noch rechtzeitig aus dem Wind drehen.
Grundsätzlich wird bei Sturmvorhersage die Anlage aus dem Wind gedreht und stillgelegt.
Es ist vorerst eine behelfsmäßige Lösung die nicht sehr optimal ist.
Leider fehlen mir vom Hersteller die Unterlagen, noch bekomme ich sie.
Über diese Infos wäre es möglich bessere und sichere Ergebnisse (über ensprechende Veränderungen in der Soft- und Hardware ) zu bekommen.
Eine Neueinrichtung wäre sehr kostenaufwendig oder gibt es fertige Steuerungsysteme die für die Anlage passend sind?

Auch ist die Rotorgröße/ Drehzahl zur Leistung für den reinen Netzbetrieb nicht passend.
Leistung und Drehzahl sind indirekt proportional. Bei dieser Anlage hat man es im oberen Leistungsbereich mit hohen Drehzahlen zu tun und entsprechender Lärmentwicklung zu tun.
Auch stellt sich die Frage ob so hohe Drehzahlen die Anlage früher oder später zerstören.
Auf diese Fragen gibt es vom Hersteller keine Antworten.

Inwieweit Lastwiderstände die Lösung sind, weis ich nicht. Bei Sturm wirken gewaltige Kräfte auf das Windrad und können eine 20 KW Last mit Leichtigkeit überwinden. Auch könnte sich der Generator überhitzen.
Ich habe es bei ausgelöster Bremse erlebt.
Die Firma Wittenbauer baut Windkraftanlagen, wo in dieser Größenordnung die Sicherungsprobleme gut umgesetzt sind und die Drehzahl bei voller Leistung 140 rpm ist.

Meine Vorstellung ist:

Drehzahbegrenzung auf max. 160-180 rpm (auf die Leistungspitzen wird verzichtet) über Windanpassungs-Regelung.

Sturmsicherung über den Windmesser ab 16 m/s , Drehung um 90 Grad aus dem Wind und Stillegung über Einschaltung der Bremse (Controller-Spannungsversorgung wird unterbrochen)
Die Anlage kann nur manuell neu gestartet werden.

Hat jemand Erfahrung über die Steuerung von solchen Anlagen und weis wie die entsprechenden Paramater zu ändern sind?
klkl
****
Avatar
Geschlecht: keine Angabe
Alter: 59
Beiträge: 58
Dabei seit: 10 / 2013
Betreff:

Re: Steuerung 15 KW Anlage

 · 
Gepostet: 03.02.2014 - 16:40 Uhr  ·  #2
Hallo Gernoten

Wir sind in einer vergleichbaren Lage, nur hat meine Anlage 3,5kW Nennleistung. Sonst auch: eine chinesische halbgare Konstruktion, eine super Turbine und SMA Regelkomponenten.

Ich habe nicht ganz verstanden, welche Software dir fehlt. Hier erst einmal Thema SMA:
Es gibt die Software 'Windy Boy Setup Tool' mit der man die Lastkurve erstellen und übertragen kann. Das Übertragen funktioniert aber nicht über 485, sondern nur über Bluetooth.
Wenn man, wie Ich, ein 485 Interface zum Wechselrichter hat, kann man die Werte über den Sunny Data Control per Hand setzen. Etwas komplizierter, Erklärung bei Bedarf.

Wenn du die Lastkurve steiler machst, sinkt das Drehzahlniveau.
Dein Überspannungsproblem wir das aber nicht beseitigen.

Wie wird dein Lastwiderstand verwendet?
Bei mir wird dieser über eine PWM im kH Bereich so hinzugeschaltet, dass die Leistung oberhalb meiner Nennleistung verbraten wird. Dies macht bei mir die SMA Protection Box.
Damit ist auch im hohen Leistungsbereich noch die Nennleistung des Wechselrichter nutzbar.
Bei dir hört sich das anders an.

Die Leistung bei Sturm ist einfach zu hoch. Ist diese einmal durch das Windrad eingefangen, wird es schwierig diese weg zu bekommen ohne das etwas kaputt geht.
Die schlechte Furling-Konstruktion führt auch bei dir dazu, das bei Sturm das Windrad zeitweise im Wind steht und diese enormen Leistungen produziert. Bei meinem 3,5kW Windrad habe Ich ca 11kW gesehen.
Bei deinen 15kW wirst du mit deiner 20kW Last nicht weit kommen.
Das Furling muss verbessert werden. Das Windrad darf nicht wieder in der Wind drehen. An der Stelle stehe Ich gerade.

Um das Durchdrehen der Turbine zu verhindern muss dein Lastwiderstand kleiner (weniger Ohm, aber höhere Leistung) werden.
Ich habe dies gelöst indem Ich einen umgebauten Lüfter parallel zu meiner 39 Ohm/6,5 kW Last geschaltet habe. Jetzt bin Ich auf 30 Ohm und hatte keine Überspannungen mehr.
Es gibt preiswerte 9kW Lüfter, die sich bei dir eignen würden.
Um die Turbine selbst mache Ich mir bei meiner keine Sorgen, das scheint ein robustes Gerät zu sein. Man muss aber im Gedächnis haben, das diese weit ausserhalb der Spezifikationen betrieben wird.

Das Hauptproblem ist ein anständiges Furling.

Gruß Klaus
gernoten
**
Avatar
Geschlecht: keine Angabe
Beiträge: 23
Dabei seit: 02 / 2013
Betreff:

Re: Steuerung 15 KW Anlage

 · 
Gepostet: 03.02.2014 - 18:23 Uhr  ·  #3
Hallo KLaus,

die Kennlinieneingabe ist mir bekannt. Ich habe die Anlage schon mit verschiedenen Kurven getestet, auch sehr steile. Die jetzige ist von den Leistungswerten sehr optimal. Das Problem sind die hohen Drehzahlen im oberen Leistungsbereich und die Sturmsicherung.
Bei der sehr steilen Kennlinie hat die Anlage schon bei 300 V DC ca. 14 KW und 240 rpm. Die Windstärke liegt bei 7 bis 8 bft . Ich habe über 3 Monate alle Messungen in Tabellen dokumentiert. Die Windausrichtung ist elektronisch über ein Programm gesteuert.
Diese Infos über die Steuerung habe ich schon mehrmals versucht von der Hersteller Firma anzufordern. Man bekommt keine Antwort obwohl auf deren Seite mit dem Service für Änderungen geworben wird.
Die Lastwiderstände (3) werden im Notfall bei Stromunterbrechnung des Controllers und zur Ausbremsung und Stilllegung der Anlage aktiviert. Für den Dauerbetieb sind sie nicht geeignet. Widerstandwert 1 Ohm pro Widerstand, Größe 6 x 24 cm. Auch gibt es keine Angaben welche Last sie aufnehmen Hier die Firma: http://hengfeng-energy.en.alibaba.com/

Grüße
Uwe
Anhänge an diesem Beitrag
Controller
Dateiname: IMG_2755.JPG
Dateigröße: 102.32 KB
Titel: Controller
Heruntergeladen: 2379
klkl
****
Avatar
Geschlecht: keine Angabe
Alter: 59
Beiträge: 58
Dabei seit: 10 / 2013
Betreff:

Re: Steuerung 15 KW Anlage

 · 
Gepostet: 03.02.2014 - 19:18 Uhr  ·  #4
Spassig..... die gleiche Firma wie mein WIndrad :-)
http://www.hengfeng-power.com/

Ist deines dieses hier?
http://www.hengfeng-power.com/…path=0,112,

Die sollten mal jemanden einstellen, der denen den Umgang mit Starkwind beibringt...

Ich habe auch versucht genauere Daten zu meinem Windrad zu bekommen. Einmal gab es sogar eine Antwort, das war aber nur der Verkauf. Hoffnungslos.....

P = U*U/R -> Deine Widerstände können 3*520*520/1 = 800kW .... Das erscheint mir nicht richtig. Wenn das Windrad gegen diese Last noch auf Drehzahl kommt wäre Ich sehr überrascht. Auch würdest du eine solche Leistung nicht mit einem Lüfter weg bekommen.
Hast du die Widerstände mal ausgemessen? Liegt die Spannung im Überlastfall wirklich an den Widerständen an?

Nicht alle Windräder lassen sich wohl elektrisch komplett ausbremsen. Da fehlt mir die Erfahrung.

Gruß Klaus
klkl
****
Avatar
Geschlecht: keine Angabe
Alter: 59
Beiträge: 58
Dabei seit: 10 / 2013
Betreff:

Re: Steuerung 15 KW Anlage

 · 
Gepostet: 03.02.2014 - 19:23 Uhr  ·  #5
Die Widerstände sind die grünen Zylinder im unteren Teil des Bildes?
Denen traue Ich ohne zusätzliche Kühlung nicht mal 1kW zu.

Über den Widerständen sollte Freiraum sein. Die werden eigentlich so warm, das das darüber liegende Material das nicht lustig findet.
Menelaos
Administrator
Avatar
Geschlecht:
Herkunft: Elsfleth
Alter: 40
Beiträge: 4961
Dabei seit: 04 / 2007
Betreff:

Re: Steuerung 15 KW Anlage

 · 
Gepostet: 03.02.2014 - 19:27 Uhr  ·  #6
Moin,

Wie wäre es denn ggf. mit der Nachrüstung einer Pitchregelung...?

Das kann mit relativ wenig Aufwand möglich sein, ggf. auch elektrisch.

und ja, die Widerstände sind definitiv zu klein - da muss in jedem Fall was DEUTLICH größeres her.


Gruß
Max
gernoten
**
Avatar
Geschlecht: keine Angabe
Beiträge: 23
Dabei seit: 02 / 2013
Betreff:

Re: Steuerung 15 KW Anlage

 · 
Gepostet: 04.02.2014 - 17:54 Uhr  ·  #7
Hallo

die Anlage hat die Bezeichnung HF9.0-15 KW. Die Widerstände sind am Generatorausgang mit dem Handschalter und dem Relaisschalter verbunden, wie auch dem Foto zu sehen. Es sind nur Bremswiderstände für den Notfall, sie regeln keine Lasten. Es ist 1 Ohm pro Widerstand. Ich habe bisher noch nicht die Stromstärke und Spannung bei einer Bremsung gemessen, um damit die Bremslast zu ermitteln. Das wird als nächstes anliegen. Von der Firma Inensus habe ich ein Anbot mit einer Regelung verbunden mit 4 Lastwiderständen mit ingesamt 20 KW. Die Abmessungen der Lastwiderstände sind 85x35x25 cm. Die Abstände sind 1m wegen der starken Hitzeentwicklung. Es wird keine Garantie gegeben.

Für eine Pitchregelung müßte der Kopf mit Rotorblätter und Generator ausgetauscht werden. Dann könnte ich mir gleich ein neue Anlage kaufen.

Den Notfall bei Sturm hatte ich bisher 2 mal gehabt und konnte die Anlage noch rechtzeitig aus dem Wind bringen. Beim erstenmal qualmten die Widerstände. Die WR blinkten "Überspannung, sofort abschalten". Ich konnte keine Spannungswerte noch die Stromstärke auf dem Display ablesen. Ich bin sofort auf manuelle Steuerung um die Anlage zu sichern. Beim 2. Mal konnte ich früher eingreifen. Diesmal wieder Alarm von den WR. Jetzt habe ich die Übergangslösung installiert.

Ich denke die Lösung liegt bei der Windausrichtung-Steuerung mit geregelter Lastverteilung und Pufferung.

Grüße
Uwe
Anhänge an diesem Beitrag
Messung
Dateiname: IMG_3932.JPG
Dateigröße: 71.82 KB
Titel: Messung
Heruntergeladen: 2239
Kühlung
Dateiname: IMG_3934.JPG
Dateigröße: 53.95 KB
Titel: Kühlung
Heruntergeladen: 2310
klkl
****
Avatar
Geschlecht: keine Angabe
Alter: 59
Beiträge: 58
Dabei seit: 10 / 2013
Betreff:

Re: Steuerung 15 KW Anlage

 · 
Gepostet: 04.02.2014 - 21:16 Uhr  ·  #8
Zitat geschrieben von gernoten

Von der Firma Inensus habe ich ein Anbot mit einer Regelung verbunden mit 4 Lastwiderständen mit ingesamt 20 KW. Die Abmessungen der Lastwiderstände sind 85x35x25 cm. Die Abstände sind 1m wegen der starken Hitzeentwicklung. Es wird keine Garantie gegeben.

Was machen die dann anders? Ist das dann eine Lastregelung?
Warum 4 Widerstände? Du hast doch nur 3 Phasen.

Die 1 Ohm Widerstände wirken eher wie ein Kurzschluss. Die Spannung an diesen Widerständen ist sicherlich viel geringer. Nur ein Teil der Bremsleistung wir in den Widerständen verbraten, der Rest heizt den Generator und die Leitungen auf. Vielleicht gibt es noch Übergangswiderstände die dann bei hohen Strömen sehr interessant werden.
Du könntest versuchsweise die Widerstände durch Kurzschlüsse ersetzen. Damit steigt dann die Bremslast. Um wieviel kann man ohne Strommessung nicht sagen.
Der Strom im Bremsfall wäre der interessanteste fehlende Messwert.
Bei meinen 3,5kW ist basteln schon nicht ungefährlich. Bei 15kW sollte man wissen was man macht.

Zitat geschrieben von gernoten

Für eine Pitchregelung müßte der Kopf mit Rotorblätter und Generator ausgetauscht werden. Dann könnte ich mir gleich ein neue Anlage kaufen.

Den Notfall bei Sturm hatte ich bisher 2 mal gehabt und konnte die Anlage noch rechtzeitig aus dem Wind bringen. Beim erstenmal qualmten die Widerstände. Die WR blinkten "Überspannung, sofort abschalten". Ich konnte keine Spannungswerte noch die Stromstärke auf dem Display ablesen. Ich bin sofort auf manuelle Steuerung um die Anlage zu sichern. Beim 2. Mal konnte ich früher eingreifen. Diesmal wieder Alarm von den WR. Jetzt habe ich die Übergangslösung installiert.

Mit dem Sunny Data Control kann man die Werte in eine Logdatei schreiben, die dann nach dem Schadensfall ausgewertet werden kann.

Wie funktioniert deine Steuerung der Windrad-Ausrichtung? Kann man an der Stelle nicht etwas Eigenes einbauen, das aufgrund der Windrichtung und der aktuellen Leistung das Windrad ausrichtet?

Zitat geschrieben von gernoten

Ich denke die Lösung liegt bei der Windausrichtung-Steuerung mit geregelter Lastverteilung und Pufferung.


Hort sich für mich auch so an. Meine Erfahrungen habe Ich bisher aber nur mit meinem Windrad erworben....
Die Leistung darf nicht ins Windrad kommen, also bleibt bei dir nur das Herausdrehen aus dem Wind.

Gruß Klaus
gernoten
**
Avatar
Geschlecht: keine Angabe
Beiträge: 23
Dabei seit: 02 / 2013
Betreff:

Re: Steuerung 15 KW Anlage

 · 
Gepostet: 05.02.2014 - 17:53 Uhr  ·  #9
Leider läßt sich an der Steuerung ohne entsprechende Firmenunterlagen nichts ändern. Ich habe 2 email Adressen von Fachleuten der Firma Delta Electronics in dem Bereich Kleinwindanlagen in den Niederlanden und Shanghai bekommen.
Große Hoffnung habe ich nicht, die richtigen Infos zu bekommen, da diese Programmierung Firmenintern ist. Oder direkt eine Beschwerde an das chinesische Wirschaftministerium. Immerhin liegt hier ein [automatisch zensiert] vor und es ist alles per email dokumentiert.
Hier das Angebot von Inensus
Anhänge an diesem Beitrag
Angebot
Dateiname: Anbebot.JPG
Dateigröße: 71.09 KB
Titel: Angebot
Heruntergeladen: 2213
klkl
****
Avatar
Geschlecht: keine Angabe
Alter: 59
Beiträge: 58
Dabei seit: 10 / 2013
Betreff:

Re: Steuerung 15 KW Anlage

 · 
Gepostet: 05.02.2014 - 19:53 Uhr  ·  #10
Zitat geschrieben von gernoten

Leider läßt sich an der Steuerung ohne entsprechende Firmenunterlagen nichts ändern. Ich habe 2 email Adressen von Fachleuten der Firma Delta Electronics in dem Bereich Kleinwindanlagen in den Niederlanden und Shanghai bekommen.


Geht nicht gibts nicht....
Falls du rechtliche Möglichkeiten hast, sollte man die aber nutzen bevor selber gebaut wird.

Zwei Ansatzpunkte:
-Wie wird die Gondel bewegt? Das wird ein Motor sein. Was für einer? Gleichstrom, Wechselstrom (ganz einfach), Servo(nicht so einfach), oder ...?
Dann muss es eine Art Richtungskalibrierung geben, damit die Steuerung weiss wo der Kopf steht.
-wie steuert die jetzige Regelung die Gondel?. Was gibt es dort an Eingangs- und Ausgangs-Signalen. Es muss eine elektrische Schnittstelle zum Antrieb da sein, die man auch mit einem eigenen Rechner bedienen kann.
Die Leistung des Motor wird nicht besonders gross sein. Eine eigene Ansteuerung dafür sollte nicht zu schwierig werden.
Die Eingangssignale für eine eigene Steuerung sind (neben der Ausrichtung der Gondel) die aktuelle Leistung und die Windrichtung.

Zitat geschrieben von gernoten

Große Hoffnung habe ich nicht, die richtigen Infos zu bekommen, da diese Programmierung Firmenintern ist. Oder direkt eine Beschwerde an das chinesische Wirschaftministerium. Immerhin liegt hier ein [automatisch zensiert] vor und es ist alles per email dokumentiert.
Hier das Angebot von Inensus


Hoffnung auf die Chinesen hätte Ich auch keine. (was stand den unter dem, was als [automatisch zensiert] bezeichnet ist?)

Das Angebot habe Ich nicht wirklich verstanden.
Es gibt ein Bauteil, das die Spannung auf 540 V begrenzen soll. Dazu wird die Überlast auf eine Dumpload geleitet. (1a) Die erzeugte Spannung hat 3 Phasen. 3 Widerstände sind sinnvoll, mit dem vierten kann ich nichts anfangen.

Es gibt 4 Wechselrichter, die dann die Leistung verarbeiten sollen. Würden nicht 3 WB6000 ausreichen?
1f scheint die vorhandene Steuerung einzubinden. Soll damit die Gondel gedreht werden?

Gruß Klaus
gernoten
**
Avatar
Geschlecht: keine Angabe
Beiträge: 23
Dabei seit: 02 / 2013
Betreff:

Re: Steuerung 15 KW Anlage

 · 
Gepostet: 06.02.2014 - 12:38 Uhr  ·  #11
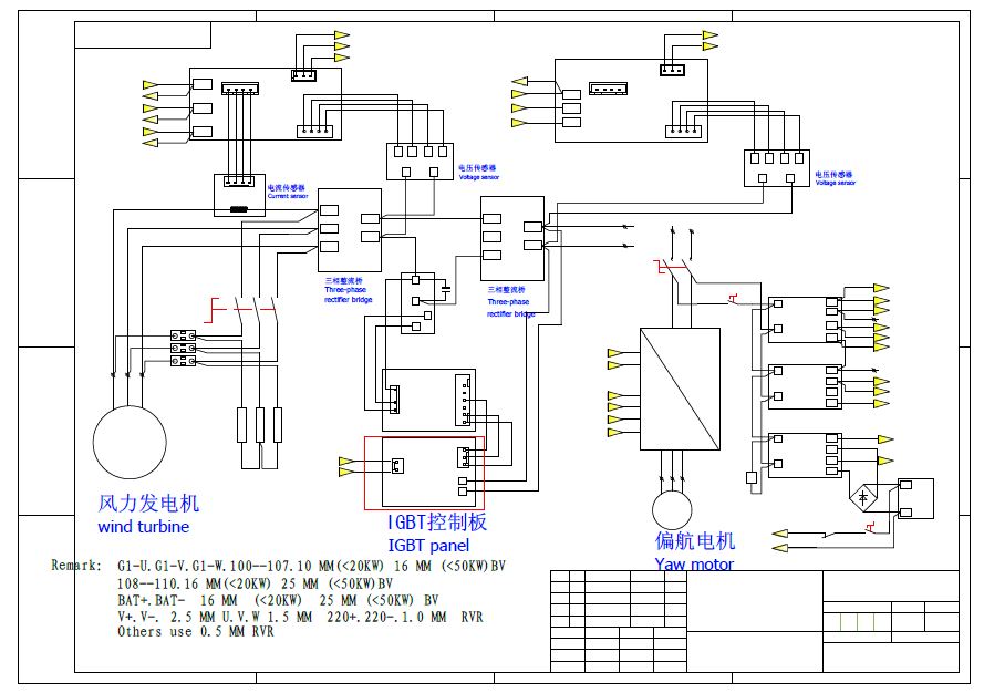
Ich habe von dem Controller so fast alle Kabel Verbindungen durchgegangen. Die Bauteile mit den Bezeichnungen überprüft. Schaltpläne und Bearbeitungs-Programme von der Firma Delta Electronics aus dem Netz runter geladen und so etwa einen Überblick von der Elektronik bekommen.
Beim Versuch ein Back up vom Inferface (Monitor) mit der Eingabe „download“ kam es zu einem upload mit Überschreibung der Leerdatei. Damit war die Bedieneroberfäche überschrieben und die Anlage musste ich abschalten. Ich hatte Glück und bekam nach 2 Tagen die Software von der Firma zugeschickt. Hatte noch vorher tel. Druck gemacht.
Das hat mich sehr verunsichert, da die Befehle nicht der Logic folgen und es genau umgekehrt abläuft eben chinesisch. Deshalb werde ich die anderen Bauteile über die Schnittstelle nicht einlesen ohne vorher kein Backup zu haben.
Zu der Steuerung
Der Controller wird mit 220 V AC versorgt
Auf dem Generator ist eine elektronische Windfahne. Bewegt wird die Gondel von einem 750 watt Drehstrommotor. Es liegen aber nur 3x220 V Spannung drauf. Dafür ist ein entsprechendes Gerät im Controller eingebaut mit einer Schnittstelle.
Über dem Windmesser schaltet sich ab 3 m/s die Windausrichtung ein.
Ab 420 V DC dreht sich die Gondel um ca. 20 -45 Grad aus dem Wind und dreht bei unterschreiten der Spannung nach 5-10 min wieder zurück.
Ab 16 m/s wird die Gondel um 90 Grad aus dem Wind gedreht und dreht sich nach ca. 10 min nach unterschreiten der 16 m/s wieder zurück. Hier wird es kritisch. WR sind dann abgeschaltet und bis sie sich anschalten ist die autom. Bremse ausgelöst und bei Sturm dreht sich der Rotor mit hoher Drehzahl weiter. Hier setzt mein Alarmsystem ein.
Die Anzahl der Gondeldrehungen wird elekr. erfasst. Damit sich der Kabelbaum nicht verschlingt, wird nach 4 Umdrehungen die Gondel autom. zurückgedreht.
Es ist weitaus komplexer. In die Motorsteuerung einzugreifen geht nur über das Motorsteuerungsteil wo die 220 V in 3 x 220 V umgewandelt werden und mit weiteren Befehlen verknüft sind.
Das Risiko ist sehr hoch hier einen Fehler zu machen.
Grüße
Uwe
Anhänge an diesem Beitrag
Schaltplan
Dateiname: Schaltp.JPG
Dateigröße: 100.68 KB
Titel: Schaltplan
Heruntergeladen: 4369
Controller2
Dateiname: Controller.jpg
Dateigröße: 1.07 MB
Titel: Controller2
Heruntergeladen: 2232
klkl
****
Avatar
Geschlecht: keine Angabe
Alter: 59
Beiträge: 58
Dabei seit: 10 / 2013
Betreff:

Re: Steuerung 15 KW Anlage

 · 
Gepostet: 06.02.2014 - 15:43 Uhr  ·  #12
Für mich sieht das so aus:
Es wird eine Motorsteuerung Delta VFD xxx (den Rest kann Ich nicht lesen) verwendet. Delta ist ein Taiwanese, kein Chinese..... ein wichtiger Unterschied. (Meist der Unterschied zwischen funktioniert oder funktioniert nicht)
Erst mal eine gute Nachricht. Das ist wohl eine allgemeine Motorsteuerung, nichts spezielles für Windkraft(?).

Dann gibt es eine DVP14SS auch von Delta. Das ist eine PLC. Hier läuft deine Steuerungs-Software. Hier ist der Punkt wo deine Fehler auslöst werden.
Dort wird aufgrund der Eingangssignale (digitale Windrose, Windmesser, erzeugte Spannung des WIndrades, Kalibrierposition Gondel?, ...) die VFD angesteuert.

Das Programm in der DVP14SS kann man ändern. Vielleicht nicht intuitiv aber machbar :-) (z.B hier http://www.youtube.com/watch?v=hevH78E7XoA)
Du hast in die DVP14SS schon eine Software eingespielt(?). Was ist das für eine Datei? Wie hast du diese eingespielt? Schick mal die Datei... Gibt es dazu Doku?

Stimmt meine Einschätzung? Wie heisst die Steuerung VFD komplett? Kannst du die anderen Fragen noch beantworten. Das hilft bei dem Eindenken in dein Problem.
Das ganze ist etwas 'fischen im Trüben'.

Gruß Klaus
...
 
Avatar
 
Betreff:

Re: Steuerung 15 KW Anlage

 · 
Gepostet: 06.02.2014 - 19:18 Uhr  ·  #13
Delta schreibt auf ihrer Seite was von RS232 oder RS485 als Schnittstelle und es gibt sogar die Software als Freeware ... nett.

http://deltautomation.wordpress.com/plc-manual/

hab da mal in das Manual für die Programmierung reingeschaut ... Holla die Waldfee.
gernoten
**
Avatar
Geschlecht: keine Angabe
Beiträge: 23
Dabei seit: 02 / 2013
Betreff:

Re: Steuerung 15 KW Anlage

 · 
Gepostet: 07.02.2014 - 14:06 Uhr  ·  #14
Danke für die Tips! Teilweise war ich auch schon soweit gekommen. Aber ohne ein Backup von der China Firma werde ich nicht daran drehen.
Ich habe nur versucht mit DOPSoft1.01.08 (Human Machine Interface) von der Bedieneroberfläche ein Backup zu ziehen. Was daneben ging. Darüber hatte ich schon geschrieben. An das PLC DVP -14SS und DVP06AD-S bin ich nicht rangegangen.
Heute bekam ich eine email von der China Firma mit der Anfrage ob ich die Software bekommen habe und welche Probleme ich mit der Turbine habe. Die Software hatte ich bereits vor 3 Wochen bekommen und mich mit einer Rückmail bedankt mit einer erneuten Anfrage zu der Steuerungssoftware und Einstellmöglichkeiten. Entweder ist die mail verloren gegangen oder von der Zensur gelöscht worden.
Jetzt habe ich wieder Hoffnung doch noch die Infos zu bekommen.

Grüße
Uwe

Foto Monitor Controller
Anhänge an diesem Beitrag
Monitor Controller
Dateiname: Monitor.JPG
Dateigröße: 43.18 KB
Titel: Monitor Controller
Heruntergeladen: 2010
gernoten
**
Avatar
Geschlecht: keine Angabe
Beiträge: 23
Dabei seit: 02 / 2013
Betreff:

Re: Steuerung 15 KW Anlage

 · 
Gepostet: 15.02.2014 - 22:41 Uhr  ·  #15
...
 
Avatar
 
Betreff:

Re: Steuerung 15 KW Anlage

 · 
Gepostet: 16.02.2014 - 00:04 Uhr  ·  #16
demnach gabs n Softwareupdate und geht jetzt?
gernoten
**
Avatar
Geschlecht: keine Angabe
Beiträge: 23
Dabei seit: 02 / 2013
Betreff:

Re: Steuerung 15 KW Anlage

 · 
Gepostet: 16.02.2014 - 10:56 Uhr  ·  #17
Leider habe ich noch keine Steuerungssoftware von der China Firma bekommen. Es ist die alte Einstellung. Bei 420 V DC dreht sich die Mühle leicht aus dem Wind. Bei nochmaligen Überschreiten der Spannung bis zu 45 Grad und dreht sich dann wieder nach unterschreiten der Spannung nach ca. 5 min zurück. Da die Drehzahl hier zu hoch ist, sollte die Regelung schon bei 380 V DC einsetzen.
Gewählte Zitate für Mehrfachzitierung:   0