Überspannungsschutz/Last bei Netzausfall

 
...
 
Avatar
 
Betreff:

Re: Überspannungsschutz/Last bei Netzausfall

 · 
Gepostet: 21.09.2014 - 20:26 Uhr  ·  #161
Ja, die Drift ist beim Poti weit größer, klar driften auch Z-Dioden etwas, aber weit weniger. Am wenigsten, wenn ich mich recht erinnere die um die 5,1V Z-Spannung.
Heut macht man sowas gerne per Jumper oder Mäuseklavier ...

http://de.wikipedia.org/wiki/DIP-Schalter

danile
*!*!*!*!*
Avatar
Geschlecht:
Beiträge: 569
Dabei seit: 10 / 2011
Betreff:

Re: Überspannungsschutz/Last bei Netzausfall

 · 
Gepostet: 21.09.2014 - 20:51 Uhr  ·  #162
Hallo Aloys,

hört sich gut an, aber ich denke einfacher ist es, wenn ich solche Klemmen nehme und dort dann je die Z-Dioden reinpacke, die ich brauche. Muss aber erstmal mit denen, die ich noch daheim habe, testen, ob so ein dünner Draht überhaupt hält..

Das mit den DIP-Schaltern habe ich schon gesehen, aber die gibts nicht für so hohe Spannungen...
danile
*!*!*!*!*
Avatar
Geschlecht:
Beiträge: 569
Dabei seit: 10 / 2011
Betreff:

Re: Überspannungsschutz/Last bei Netzausfall

 · 
Gepostet: 22.09.2014 - 19:17 Uhr  ·  #163
Hallo,

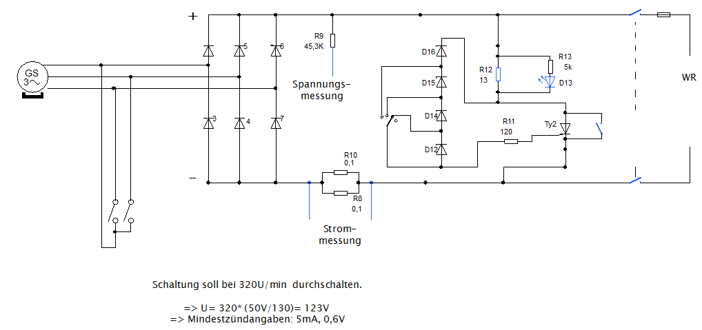
nun ein Update. Hab nochmal überlegt und bin dann zu der Schaltung gekommen, wie sie im Anhang ist. Verwenden würde ich dafür diesen Schalter. Geht das dann in Ordnung?
Anhänge an diesem Beitrag
Überspannungsschutz/Last bei Netzausfall
Dateiname: Neue Schaltung.png
Dateigröße: 19.89 KB
Titel:
Heruntergeladen: 1481
...
 
Avatar
 
Betreff:

Re: Überspannungsschutz/Last bei Netzausfall

 · 
Gepostet: 22.09.2014 - 21:18 Uhr  ·  #164
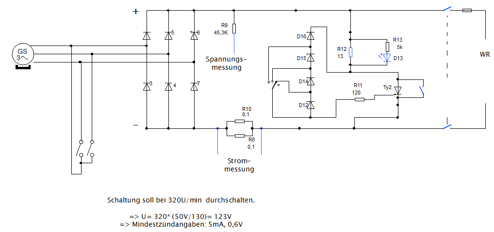
ja, passt so, der Schalter hat ja 12 Stellungen, evtl wäre es nicht verkehrt eine davon als komplette Überbrückung der Dioden zu belegen, das wäre dann quasi die Abschaltung der Anlage.

Wenn ichs mir recht überlege wäre es sogar nicht schlecht das so für die freien Pins zu machen aus Sicherheitsgründen. Besser das Ding läuft garnicht, als das es auseinanderfliegt.
danile
*!*!*!*!*
Avatar
Geschlecht:
Beiträge: 569
Dabei seit: 10 / 2011
Betreff:

Re: Überspannungsschutz/Last bei Netzausfall

 · 
Gepostet: 22.09.2014 - 21:44 Uhr  ·  #165
Ja du hast recht, aber der blau markierte Schalter parallel zum Thyristor ist schon an der Tür des Schaltschranks montiert.. der hat ja letztlich die gleiche Funktion.
Gewählte Zitate für Mehrfachzitierung:   0