Hallo an Alle.
Ich bin Rolando, und wohne in der nähe von München.
Mein Beruf ist Techniker in Industrieelektronik.
Seit 23 Jahren arbeite ich selbständig in die Entwicklung von Steuerelektronik für die Aufzugindustrie und seit 2 Jahren baue ich ganze Aufzüge.
Meine Eltern besitzen eine Olivenplantage in Lorca-Spanien, wo mein Projekt stattfindet.
Seit ca. 2 Jahren habe ich angefangen alles mögliches zu lernen um für die Olivenplantage ein Windgenerator zu bauen. Mein Zihl ist ein H-Rotor mit eine Leistung von ca. 8 KW. Mir ist doch klar dass sowas nicht auf anhib geht, daher habe ich mit kleine Projekte angefangen bis zu dem Horizontalen Rotor die ich im Frühjahr aufgestellt habe. Irgendwo hier habe ich schon ein Foto aufgestellt.
Vorwort:
Mir ist aufgefahlen dass seitdem ich hier angefangen habe zu lessen, die Projekte größer und aufwendiger werden. Man redet heute kaum noch von 300W sondern gleich über 3KW. Ich merke aber dass man sich oft nicht im klaren ist was das überhaupt bedeutet. 3KW immer noch auf der basis von 12V??? Haben die meisten von uns eine Vorstellung was 250A sind?
Meine Idee:
Hier sammeln sich eine Menge sehr kluge Köpfe. Jeder hatt irgendeine besondere Idee die man in einem Eintopf schmeissen kann und somit etwas großes, beeindruckendes zu schafen.
Dafür habe ich meione Gedanken in form eines Schemas dargestellt die ich hir vorstelle und jeder kann sein Senf dazu geben.
Was ich schon geleistet habe:
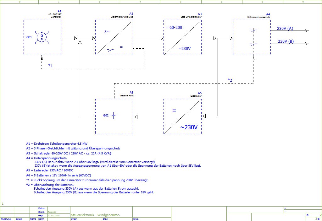
Ich habe aus 2 Frequenzumrichter die normalerweisse für Aufzuge verwendet werden schon ein Ehnliches projekt verwirklicht. Siehe unten. Der eine verwandelt die generierte Spannung in 230V und der andere ist das Ladeteil für mein Batteriebank. Die 60V ist das mindestens für solche Leistung.
Wie im Schema ersichtlich, der Generator liefert die Energie direkt zum Verbraucher und die Überschüsige Energie wird zum laden der Batterien verwendet. Die Batterien springen an, wenn vom Generator nicht genug Leistung geliefert wird.
Mein Problem ist das ich dass ganze auf nur 2KW begrenzen musste, manche Teile wurden zu heiss. Zudem ist das ganze sehr teuer. IGBT tarnsistoren in der großen Ordnung sin "sauteuer". Eine lössung were es mit höhere Frequenzen zu arbeiten und somit kleine Trafos einzusetzen, möglicherweisse auf ferrit basis.
Nimmt jemand die Herausvorderung an?
Im vorfeld, wer sich wegen meine Schreibfehler gestört fühlt braucht hir nicht zu lesen. Für meine Schreibschwäche werde ich mich nicht entschuldigen mussen.
Ich bin Rolando, und wohne in der nähe von München.
Mein Beruf ist Techniker in Industrieelektronik.
Seit 23 Jahren arbeite ich selbständig in die Entwicklung von Steuerelektronik für die Aufzugindustrie und seit 2 Jahren baue ich ganze Aufzüge.
Meine Eltern besitzen eine Olivenplantage in Lorca-Spanien, wo mein Projekt stattfindet.
Seit ca. 2 Jahren habe ich angefangen alles mögliches zu lernen um für die Olivenplantage ein Windgenerator zu bauen. Mein Zihl ist ein H-Rotor mit eine Leistung von ca. 8 KW. Mir ist doch klar dass sowas nicht auf anhib geht, daher habe ich mit kleine Projekte angefangen bis zu dem Horizontalen Rotor die ich im Frühjahr aufgestellt habe. Irgendwo hier habe ich schon ein Foto aufgestellt.
Vorwort:
Mir ist aufgefahlen dass seitdem ich hier angefangen habe zu lessen, die Projekte größer und aufwendiger werden. Man redet heute kaum noch von 300W sondern gleich über 3KW. Ich merke aber dass man sich oft nicht im klaren ist was das überhaupt bedeutet. 3KW immer noch auf der basis von 12V??? Haben die meisten von uns eine Vorstellung was 250A sind?
Meine Idee:
Hier sammeln sich eine Menge sehr kluge Köpfe. Jeder hatt irgendeine besondere Idee die man in einem Eintopf schmeissen kann und somit etwas großes, beeindruckendes zu schafen.
Dafür habe ich meione Gedanken in form eines Schemas dargestellt die ich hir vorstelle und jeder kann sein Senf dazu geben.
Was ich schon geleistet habe:
Ich habe aus 2 Frequenzumrichter die normalerweisse für Aufzuge verwendet werden schon ein Ehnliches projekt verwirklicht. Siehe unten. Der eine verwandelt die generierte Spannung in 230V und der andere ist das Ladeteil für mein Batteriebank. Die 60V ist das mindestens für solche Leistung.
Wie im Schema ersichtlich, der Generator liefert die Energie direkt zum Verbraucher und die Überschüsige Energie wird zum laden der Batterien verwendet. Die Batterien springen an, wenn vom Generator nicht genug Leistung geliefert wird.
Mein Problem ist das ich dass ganze auf nur 2KW begrenzen musste, manche Teile wurden zu heiss. Zudem ist das ganze sehr teuer. IGBT tarnsistoren in der großen Ordnung sin "sauteuer". Eine lössung were es mit höhere Frequenzen zu arbeiten und somit kleine Trafos einzusetzen, möglicherweisse auf ferrit basis.
Nimmt jemand die Herausvorderung an?
Im vorfeld, wer sich wegen meine Schreibfehler gestört fühlt braucht hir nicht zu lesen. Für meine Schreibschwäche werde ich mich nicht entschuldigen mussen.
Anhänge an diesem Beitrag
| Dateiname: | Windregler.jpg |
| Dateigröße: | 92.92 KB |
| Titel: | Schemata - Steuerelektronik |
| Information: | Dient als Vorlage für das Projekt |
| Heruntergeladen: | 3864 |
| Dateiname: | 3004_1145371875533_1 … 96_n.jpg |
| Dateigröße: | 49.97 KB |
| Titel: | Steuerelektronik |
| Information: | Arbeitet zur seit mit 2KW |
| Heruntergeladen: | 3746 |

Vor einige Jahren hatte ich als Nachbar die Fa. Magnet Motor. Die hatten ein H-Rotor entwickel die probeweisse in der Antarktis aufgestellt wurde. Die haben simetrische Repellerprofile verwendet. Die Komentare der Ings, waren sehr positiv, vor allem die Sturmsicherung. Bremsen war niemals nötig.
Entweder erschlage ich meine Gedanken oder die erschlagen mich...
. Wer mich kennt weiss dass ich Wort halte. Tatsache ist dass am Mittelmeer, alle Plantagen die nicht direkt an der Kuste liegen kein Strom haben. Auch das Wasser muss über viele viele Kilometer transportiert werden. Als ich in April der Generator für mein Vater aufgebaut habe, kamen einige der Nachbarn die "enorm große Interese" geseigt haben.
. Also, der "Ventilator" wird gestoppt bis ich etwas mehr darüber weiss. Am Rotor kann ich aber weiter arbeiten.
Es kann sein dass du nicht richtig verstanden hast. Der Stator, also, das "Rad" als Träger soll so gebaut werden. Diebezüglich habe ich schon Sachen gemacht. Euserst widerstandfähige Material, thermisch sehr stabil. Diese Scheibe oder "Rad" wird ein "Gussstück" sein mit die Ausparungen für die Spulen. (Eine Form muss zuerst aus Holz hergestellt werden). Die Spulen werden in die Ausparungen mit wärmeleit Masse fixiert. Optimale Wärme ableitung. Die Masse härtet und wir somit sehr fest. Der Vorteil, sollte eine Spule den Geist aufgeben, kann mit wenig Mühe ausgetausch werden.