Hallo Allerseits!
Ich lese hier schon ein Weilchen mit und baue gerade meine erste Kleinwindanlage. Nun wollte ich schonmal meine ersten Ergebnisse veröffentlichen.
Ich habe vor eine Anlage mit maximal 100 - 150W zu bauen. Dafür habe ich eine LiMa von Bosch 55A gewählt. Meine Grundidee ist mithilfe von Leistungselektronik (Aufwärtswandler) schon bei niedrigeren Drehzahlen (nicht erst ab 1000 1/min) 12V-Batterien laden zu können.
Nach missglückten Versuchen mit der Rombach-Schaltung habe ich die Fremderregung grundsätzlich untersucht. Ich habe bei verschiedenen Drehzahlen (mithilfe einer Bohrmaschine und optischem Drehzahlmesser) verschiedene Spannungen an die Erregerwicklung angelegt und die generierte Spannung gemessen: Anhang 1
Der orginale Gleichrichter ist übrigens rausgeflogen und ich habe einen fetten Schottky-Gleichrichter an die Wicklungen geschaltet. Auf der Y-Achse ist die gleichgerichtete Spannung über der Drehzahl (X-Achse) aufgetragen. Die Gleichrichter-Ausgangsspannung war mit einem Lastwiderstand von ca. 3 Ohm belastet. Es zeigte sich, dass keine schrecklich große Differerenz am Ausgang im unteren Drehzahlbereich zwischen 6, 8 und 12V Erregerspannung zu messen war. Die Leistung, die die Erregerwicklung bei 12V (stolze 48W) aufnimmt ist jedoch 4-mal so hoch, wie bei 6V (ca. 12W). Somit entschied ich mich die Erregerwicklung mit 6V zu versorgen.
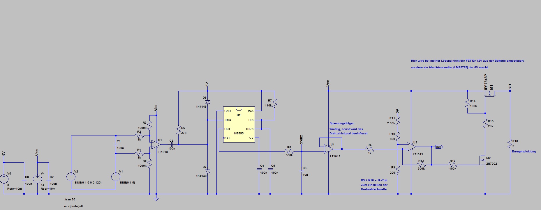
In einem vorherigen Thread, den ich im Moment nicht finde, ist mal eine Schaltung beschrieben worden mit der man zwischen 2 Statorphasen der LiMa amplitudenunabhängig die Drehzahl messen kann (OpAmp, NE555, usw...). Diese Schaltung habe ich mit LTSPice verfeinert (bei Interesse kann ich das Simulationsfile hier mal reinstellen). Es ist nun einstellbar, bei welcher Drehzahl die Erregerwicklung versorgt wird. Das funktioniert nämlich bereits ab ca. 50mVAC mit der Restmagnetisierung. Versorgt wird die Wicklung dann mit einem Abwärtswandler, der aus der 12V-Batterie 6V macht.
Nun zur eigentlichen Ladeschaltung: Die ist ein Aufwärtswandler mit Eingangsstrombegrenzung, der 13,8V aus bereits 3V Eingangsspannung machen kann. Zusätzlich besitzt er eine überlagerte Regelschleife, die die PWM zurückfährt, wenn die Eingangsspannung einen einstellbaren Wert unterschreitet. Das soll ein Abwürgen der LiMa verhindern. Mit Labornetzteil und Batterie hat das auch schon ganz gut funktioniert.
Soweit der Stand bis jetzt. Aktuell bin ich dabei meinen Repeller aus KG-Rohr (Dank an das RoWiTool !!!) zu bauen. Es wird ein 3-Flügler, SLZ 5, Durchmesser 1,5m...
Beste Grüße an alle WKA-Bauherren und -damen
Nils
Ich lese hier schon ein Weilchen mit und baue gerade meine erste Kleinwindanlage. Nun wollte ich schonmal meine ersten Ergebnisse veröffentlichen.
Ich habe vor eine Anlage mit maximal 100 - 150W zu bauen. Dafür habe ich eine LiMa von Bosch 55A gewählt. Meine Grundidee ist mithilfe von Leistungselektronik (Aufwärtswandler) schon bei niedrigeren Drehzahlen (nicht erst ab 1000 1/min) 12V-Batterien laden zu können.
Nach missglückten Versuchen mit der Rombach-Schaltung habe ich die Fremderregung grundsätzlich untersucht. Ich habe bei verschiedenen Drehzahlen (mithilfe einer Bohrmaschine und optischem Drehzahlmesser) verschiedene Spannungen an die Erregerwicklung angelegt und die generierte Spannung gemessen: Anhang 1
Der orginale Gleichrichter ist übrigens rausgeflogen und ich habe einen fetten Schottky-Gleichrichter an die Wicklungen geschaltet. Auf der Y-Achse ist die gleichgerichtete Spannung über der Drehzahl (X-Achse) aufgetragen. Die Gleichrichter-Ausgangsspannung war mit einem Lastwiderstand von ca. 3 Ohm belastet. Es zeigte sich, dass keine schrecklich große Differerenz am Ausgang im unteren Drehzahlbereich zwischen 6, 8 und 12V Erregerspannung zu messen war. Die Leistung, die die Erregerwicklung bei 12V (stolze 48W) aufnimmt ist jedoch 4-mal so hoch, wie bei 6V (ca. 12W). Somit entschied ich mich die Erregerwicklung mit 6V zu versorgen.
In einem vorherigen Thread, den ich im Moment nicht finde, ist mal eine Schaltung beschrieben worden mit der man zwischen 2 Statorphasen der LiMa amplitudenunabhängig die Drehzahl messen kann (OpAmp, NE555, usw...). Diese Schaltung habe ich mit LTSPice verfeinert (bei Interesse kann ich das Simulationsfile hier mal reinstellen). Es ist nun einstellbar, bei welcher Drehzahl die Erregerwicklung versorgt wird. Das funktioniert nämlich bereits ab ca. 50mVAC mit der Restmagnetisierung. Versorgt wird die Wicklung dann mit einem Abwärtswandler, der aus der 12V-Batterie 6V macht.
Nun zur eigentlichen Ladeschaltung: Die ist ein Aufwärtswandler mit Eingangsstrombegrenzung, der 13,8V aus bereits 3V Eingangsspannung machen kann. Zusätzlich besitzt er eine überlagerte Regelschleife, die die PWM zurückfährt, wenn die Eingangsspannung einen einstellbaren Wert unterschreitet. Das soll ein Abwürgen der LiMa verhindern. Mit Labornetzteil und Batterie hat das auch schon ganz gut funktioniert.
Soweit der Stand bis jetzt. Aktuell bin ich dabei meinen Repeller aus KG-Rohr (Dank an das RoWiTool !!!) zu bauen. Es wird ein 3-Flügler, SLZ 5, Durchmesser 1,5m...
Beste Grüße an alle WKA-Bauherren und -damen

Nils
Anhänge an diesem Beitrag
Dateiname: | Lima 55A.png |
Dateigröße: | 35.82 KB |
Titel: | Spannungsmessung LiMa |
Heruntergeladen: | 1752 |