LIMA umwickeln?

 
hheck
*
Avatar
Geschlecht: keine Angabe
Alter: 86
Beiträge: 4
Dabei seit: 04 / 2012
Betreff:

LIMA umwickeln?

 · 
Gepostet: 29.04.2012 - 10:19 Uhr  ·  #1
Hallo zusammen,
seit ein paar Tagen beschäftige ich mich mit dem Bau eines Windrades zur Akku-Ladung auf meinem Boot.
Zur Verwendung einer KFZ-LIMA wird immer das Umwickeln der Statorwicklung geraten, um bei niederen Drehzahlen bereits die Ladespannung von ca 13 Volt zu erreichen.
Ok, hab ich verstanden!

Aber:
Wenn man die internen Verbindungen der Staturspulen trennt, und getrennt nach außen führt, kann man:

1. 3 kleine Trafos 1zu3 an die 3 Drehstromphasen hängen und dann die Sekundärspannungen gleichrichten,
oder
2. getrennt gleichrichten und damit jeweils einen dicken Kondensator laden. Dann diese 3 Kondensatoren in Serie schalten.

Das müßte doch auch jeweils die Spannung erhöhen, wobei die 13 Volt dann eben bei 1/2 bzw.1/3 der ursprünglichen Drehzahl erreicht werden.

Diese Frage habe ich in einem anderen Forum (dasWindrad.de) auch schon gestellt. Wurde auch kommentiert, aber vielleicht ist ja hier jemand, der das schon mal versucht hat,
und was spricht dagegen?

Gruß
Helle
Gleichstrom
*****
Avatar
Geschlecht: keine Angabe
Alter: 66
Beiträge: 258
Dabei seit: 08 / 2009
Betreff:

Re: LIMA umwickeln?

 · 
Gepostet: 30.04.2012 - 13:37 Uhr  ·  #2
Hallo,
die Idee der Reihenschaltung gleichgerichteter Spannungen vernehme ich zum ersten Mal. Müsste gehen. Aber du kannst dir auch eine neuere Lima, z.B eine 90A aus einem VW Golf 4 besorgen. Solch eine untersuche ich gerade. Wie es aussieht ist sie im Dreieck geschaltet, je zwei Drähte parallel gewickelt. Man kann sie in Stern schalten, und erhält Spannung mal Wurzel aus 3. Oder die Wicklungen in Serie schalten für doppelte Spannung. Oder beides. Die Nuten sind vollgewickelt, was gut für den Wirkungsgrad ist.
Gruß, Gleichstrom
Menelaos
Administrator
Avatar
Geschlecht:
Herkunft: Elsfleth
Alter: 40
Beiträge: 4967
Dabei seit: 04 / 2007
Betreff:

Re: LIMA umwickeln?

 · 
Gepostet: 30.04.2012 - 19:30 Uhr  ·  #3
ach...na das finde ich ja mal sehr interessant! Es wäre ein großer Fortschritt wenn man sich die ganze Umwickelei dadurch sparen könnte. Nun wäre es dann natürlich noch toll wenn der Rotor permanenterregt wäre denn was da an Feldstrom weggeht ist schon eine ganze Menge...werdne wohl so um die 40 Watt sein...oder?

Kannst du da vielleicht mal Messungen machen und diese hier einstellen wenn du da ohnehin gerade am herumexperimentieren bist?

Recht einfach erscheint der Rotorumbau nach dieser Variante:

http://www.youtube.com/watch?v…el&list=UL

ich würde es wohl eher mit einem Neodymmagneten versuchen...wobei man da wohl auch ordentlich magnetischen Fluss verschenkt und die schwächsten erhältlichen Neos ausreichen...mehr als etwa 1 tesla kann das Eisen eh nicht aufnehmen, was bbringst also wenn der Magnet bis zu 1,4 Tesla bringen kann. N35 reicht also vollkommen aus.

Wäre toll wenn du mal genau postest welche Lima du hast und vielleicht auch mal welchen Durchmesser an Ringmagnet man bräuchte um die Feldspule zu ersetzen.






Gruß
Max
XXLRay
Moderator
Avatar
Geschlecht: keine Angabe
Herkunft: Süd-Niedersachsen
Homepage: xxlray.bplaced.net
Beiträge: 6879
Dabei seit: 11 / 2007
Betreff:

Re: LIMA umwickeln?

 · 
Gepostet: 02.05.2012 - 11:44 Uhr  ·  #4
Menelaos
Administrator
Avatar
Geschlecht:
Herkunft: Elsfleth
Alter: 40
Beiträge: 4967
Dabei seit: 04 / 2007
Betreff:

Re: LIMA umwickeln?

 · 
Gepostet: 03.05.2012 - 08:45 Uhr  ·  #5
...Alerdings bringt das auch wieder Verluste...und wozu der Quatsch wenn man das tatsächlich so abändern kann wie von gleichstrom beschrieben...wenn ich die parallelen Drähte in Reihe schalteund aus Dreheck zusätzlich noch Stern machen kann, so kann ich damit die Spannung letztlich um das 3,5- fache erhöhen und das ist beachtlich denn der Ladebeginn einer Lima geht dann runter bis auf etwa 250 UPM und das ohne irgendwas umgewickelt zu haben :-)

So wie ich mir das auch aus anderen Foren zusammengelesen habe, ist es wohl kompliziert, den Anker zu öffnen um die Feldspule gegen einen Magneten tauschen zu können. Ist wohl nur mit einem großen (hydraulischen) Abzieher möglich. Ihc hatte das auch schonmal mit einem Handabzieher verscuht und habe ihn mir dabei kaput gemacht... :-(
Gleichstrom
*****
Avatar
Geschlecht: keine Angabe
Alter: 66
Beiträge: 258
Dabei seit: 08 / 2009
Betreff:

Re: LIMA umwickeln?

 · 
Gepostet: 12.05.2012 - 23:23 Uhr  ·  #6
Hallo,
bin gerade wieder in D angekommen. Die Lima habe ich dabei. Ich werde messen und berichten. Im Moment habe ich noch Wichtigeres zu tun. Den Ersatz der Feldspule durch Permanentmagnete hat C.Kuhtz schon mal getestet: Effekt nahe Null.
Gruß :-)
hheck
*
Avatar
Geschlecht: keine Angabe
Alter: 86
Beiträge: 4
Dabei seit: 04 / 2012
Betreff:

Re: LIMA umwickeln?

 · 
Gepostet: 15.05.2012 - 00:39 Uhr  ·  #7
Nachdem ich nun meinen Kahn beladen habe, und für die nächsten 5 Monate auf mein Boot umgezogen bin, hab ich wieder die Muße, über das Thema zu diskutieren.
Was hab ich gemacht?
Eine 45A-Bosch-Lichtmaschine ausgeweidet, die Statorwicklungen nach außen gelegt.
Am Rotor eine Klauen-Hälfte entfernt und die Erregerwicklung durch einen Lautsprechermagneten ersetzt.
Um eine Klauenhälfte leichter abziehen zu können, hab ich die beiden mit zwei Rohrzangen erstmal mehrmals gegeneinander verdreht, sodaß der geriffelte Sitz sich schon mal etwas abgearbeitet hat. Dann im Schraubstock mit entsprechenden Beilagen runtergedrückt.
Die Erregerwicklung entfernt, den Magneten eingelegt, und wieder aufgeschoben (Bild 2).
Zusammengebaut, und mit 900 U/Min gemessen:
Phasenspannung 2 Volt!!

Also Flop.

Da der Verdacht eines magnetischen Kurzschlusses durch die Welle bestand, hab ich die lose Klauenhälfte ausgedreht und mit einem Kunststoffring zentriert (Bild3) .

Phasenspannung jetzt 2.9 Volt.

Also das bringt nix!

(Entweder Neodym oder die originale Erregerwicklung benutzen.)

Also zweite Lichtmaschine ebenfalls die Statorwicklungen nach außen gelegt aber die Erregerwicklung belassen. Damit hab ich auf jeden Fall mal Drehstrom an Bord, mit dem ich wenigstens die Elektronik bauen und testen kann.

Ich werde berichten.
(erste Versuche mit TSpice sind erfolgversprechend)

Gruß
Helle
Anhänge an diesem Beitrag
LIMA umwickeln?
Dateiname: generator.JPG
Dateigröße: 34.58 KB
Titel:
Heruntergeladen: 4192
XXLRay
Moderator
Avatar
Geschlecht: keine Angabe
Herkunft: Süd-Niedersachsen
Homepage: xxlray.bplaced.net
Beiträge: 6879
Dabei seit: 11 / 2007
Betreff:

Re: LIMA umwickeln?

 · 
Gepostet: 15.05.2012 - 08:09 Uhr  ·  #8
hheck
*
Avatar
Geschlecht: keine Angabe
Alter: 86
Beiträge: 4
Dabei seit: 04 / 2012
Betreff:

Re: LIMA umwickeln?

 · 
Gepostet: 29.05.2012 - 00:48 Uhr  ·  #9
Hallo zusammen,
damit nicht der Eindruck entsteht, ich sei eingeschlafen, mal kurz ein Bericht, wie es weiterging:

1.
Ich hab ein provisorisches Versuchslabor auf dem Boot installiert.
Da ich heuer nach Holland fahre, werde ich genügend Wind zum Testen haben.

Dazu habe ich noch schnell ein Westernrad zusammengebastelt (aus Alu-Rohr, d=240 ), bei dem ich die Blätter auf die nötigen Ein- und Austrittswinkel verwinden konnte. Außerdem habe ich 8 Schnellläufer-Blätter dabei,
einen bürstenlosen Generator (500W,48V), und die beiden umgebauten LIMA's.


2.
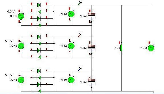
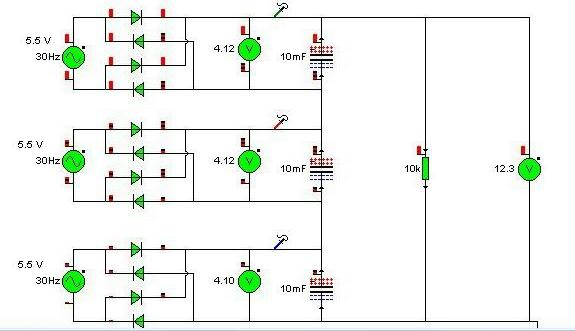
Hab mal die Idee mit den einzelnen Phasenspannungen und den Kondensatoren in Crococlip simuliert, und
keine Überraschung. Es ergibt sich das erwartete Resultat.
3 mal ca 5.5Volt ergeben abzüglich der 6 Dioden ca 12 Volt. Also bei einer Phasenspannung von 5.5 Volt würde der Generator beginnen zu laden.
Allerdings würden zur Verarbeitung der gewünschten 100 Watt enorme Kondensatoren erforderlich sein.

Mal sehn, wie's weiter geht.

Gruß
Helle
Windfried
*!*!*!*!*
Avatar
Geschlecht:
Alter: 70
Beiträge: 711
Dabei seit: 05 / 2006
Betreff:

Re: LIMA umwickeln?

 · 
Gepostet: 29.05.2012 - 10:56 Uhr  ·  #10
Kurze Antwort:

Zitat
3 mal ca 5.5Volt ergeben abzüglich der 6 Dioden ca 12 Volt. Also bei einer Phasenspannung von 5.5 Volt würde der Generator beginnen zu laden.
Allerdings würden zur Verarbeitung der gewünschten 100 Watt enorme Kondensatoren erforderlich sein.


1. Bei Verwendung von Schottky-Dioden, insbes. wenn man mit 40V Sperrspannung oder noch weniger auskommt, ist der Abzug für die Dioden wesentlich geringer.
Bei geringeren Strömen sowieso. Forum/cf3/topic.php?t=3679

2. Auch wenn ich das genaue Anliegen nicht kenne:
Bei 3 Drehstrombrücken hintereinander dürfte der C-Aufwand nicht so hoch sein. Vermutlich geht es sogar ohne. Bei richtiger Phasenlage (synchronisierte Wellen) sowieso.
Hoher C-Aufwand nur bei gleichgerichtetem 2-Phasen-Wechselstrom.

Gruß, W.
hheck
*
Avatar
Geschlecht: keine Angabe
Alter: 86
Beiträge: 4
Dabei seit: 04 / 2012
Betreff:

Re: LIMA umwickeln?

 · 
Gepostet: 29.05.2012 - 17:21 Uhr  ·  #11
Will mal versuchen, die Bilder hochzuladen.

@ Windfried:

Hast du vermutlich mißverstanden.
Es sollen nicht drei Generatoren elektrisch in serie geschaltet werden, sonder die drei Phasen eines Drehstrom-Generators (KFZ-LIMA)

Hoffe, das hat jetzt geklappt.
Vielleich macht sich mal jemand Gedanken um die Kondensatoren, wenn man ca 8 Ampere übertragen will. :'(

Gruß
Helle
Anhänge an diesem Beitrag
Mein Teststand mit dem "Western"
Dateiname: windrad.jpg
Dateigröße: 35 KB
Titel: Mein Teststand mit dem "Western"
Heruntergeladen: 4144
Screenshot der Croco-Simulation
Dateiname: Drehstromaddierer.JPG
Dateigröße: 26.89 KB
Titel: Screenshot der Croco-Simulation
Heruntergeladen: 4343
Windfried
*!*!*!*!*
Avatar
Geschlecht:
Alter: 70
Beiträge: 711
Dabei seit: 05 / 2006
Betreff:

Re: LIMA umwickeln?

 · 
Gepostet: 29.05.2012 - 17:45 Uhr  ·  #12
Genial die Idee, danke,
nur sinniere ich noch darüber, ob die 3 Phasen getrennt betrachtet werden können, obwohl sie doch zusammenhängen.
Vermutlich konntest Du sie aber trennen.

Zum C:
Kann mich noch erinnern, dass wir bei Netzgleichrichtung als Faustformel 1000 MyF/1A genommen haben. Lägest mit Deinen 10mF/8A da ganz richtig.
Gruß, Windfried
Gewählte Zitate für Mehrfachzitierung:   0